|
|







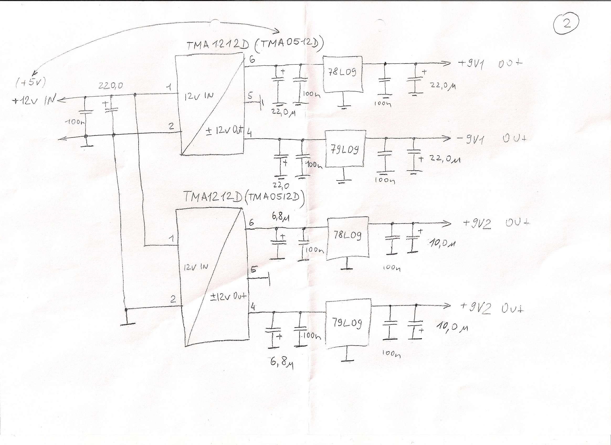
IFM-GEOMAR Amplifier V 2.0 (Design S. Cherednichenko and others) Below and left are latest amplifier. It is not a final version. These schematics are Public Domain and available to everyone. Please inform us if you make substatial improvements or changes. We assume no liability or provide no guarantee. |


Field test 19Jun09 |
Eddy Correlation Electronics |
Contact: Dan McGinnis Leibniz Institute of Marine Sciences RD2 Marine Biogeochemistry Wischhofstr. 1-3, Bldg. 12/212 D-24148 Kiel, Germany Office: +49 431 600 1409 Cell: +49 151 2533 0901 Email: dmcginnis@ifm-geomar.de http://www.ifm-geomar.de/ |
Eawag Amplifier (from C. Dinkel) |
Amplifier from Eawag - same as from GRL paper (but here capacitor is much smaller). In principle, this amplifier works but has no galvanic isolation. With galvonic isolation, the OPA would need to be replaced. The amp design was simulated for signal loss by Peter Berg. |
Quoting Peter Berg: "I have taken 3 data series measured with Volker's high-quality amplifier, each with 3 busts, and simulated the signal processing from: (electrode tip) to (amplifier) to (filter board) to (analog/digital converter) to (counts in Vector). The 16 bit analog/digital conversion in a standard Vector gives some loss of information. Then, I have recalculated the O2 concentration from the counts and finally recalculated the flux. The plots show the change in flux (100% = no change) as a function of "Isat" the saturation current of the micro electrode. High values of Isat gives good resolution on O2 concentration. The small fluxes from Japan (~ 2 mmol m-2 day-1) are most challenging as expected, but with a good electrode it should be possible to measure them - Good news, I think!" |